Как сделать автомобильный стробоскоп своими руками. Светодиодный стробоскоп своими руками Собираем автомобильный стробоскоп своими руками
Стробоскоп — всем очень хорошо знакомое устройство, которое нашло достаточно широкое применение во многих отраслях науки и техники. Простой пример стробоскопа — милицейские мигалки. Такие мигалки считаются спецсигналом и их применение незаконно. Но не смотря на это, некоторые авантюристы, которые ищут приключения на свою голову, привыкли использовать незаконное, чтобы отличаться от других. Если честно, я себя считаю одним из них, поэтому решил сделать «МЕНТОВСКОЙ» стробоскоп своими руками и поделится с вами схемой.
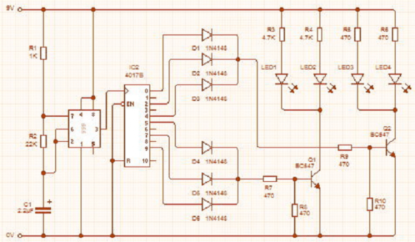
Схема стробоскопа на светодиодах
Из всех схем, которые можно найти на просторах интернета, эта самая простая и полностью рабочая . Напомню, что такой стробоскоп отличается от простой мигалки тем, что тут можно задать частоту миганий и число череды миганий светодиодов. Проще говоря, каждый светодиод мигает 2 , 3 (можно до 4-х раз) затем переключается и начинает мигать второй светодиод. Получается полный аналог милицейских стробоскопов, которые лучше использовать в глухих окрестностях вашего района иначе грозит круглый штраф за использование спецсигнала.

Схема стробоскопа не содержит МК. Задающий генератор — всеми любимый таймер 555. Счетчик CD4017 имеет отечественный аналог (К561ИЕ8). Это десятичный счетчик-делитель с 10-ю дешифрованными выходами.
Сигнал с выходов микросхемы усиливается транзисторными ключами, тут выбор очень большой. Если собираетесь подключить светодиоды, то можно вообще исключить транзисторы, для питания более мощных светодиодов или светодиодных сборок можно использовать любые биполярные транзисторы НЧ — КТ819/805/805/829 и т.п.

К стробоскопу можно подключить более мощные лампы, к примеру, галогенные лампы от фар автомобиля с мощностью 100 и более ватт. Для этого только нужно использовать мощные полевые ключи IRFZ44, IRF3205, IRL3705, IRF1405 и другие N-канальные силовые транзисторы соответствующей мощности.
Монтаж стробоскопа делался в корпусе от электронного трансформатора, корпус одновременно служит теплоотводом для транзисторов, хотя перегрева на них не наблюдается.

Такой самодельный стробоскоп может работать часами, схема в дополнительной наладке не нуждается и работает сразу после включения. Устройство питается от бортовой сети автомобиля 12 Вольт, хотя начинает работать от 6 Вольт.
Видео работы самодельного стробоскопа:
Очень мощный светодиодный стробоскоп, который отлично дополнит любой танцпол дискотеки. Построен стробоскоп на трех светодиодных матрицах общей мощностью 150 Вт.
Принцип работы устройства состоит в том, чтобы давать очень короткие импульсы света (вспышки) через заданный промежуток времени. По действию очень сильно напоминает молнию во время дождя, когда полностью темное помещение на миллисекунды озаряет яркий свет.
Во время дискотеки это выглядит особенно завораживающе.
Детали:
- Светодиодная матрица –
- Источник 12 В –
- Транзистор K2543 –
- Диодный мост –
- Микросхема NE555 –
- Резисторы и конденсаторы –

Схема стробоскопа

Я бы не сказал, что схема сложная, скорее простая. Но она не имеет гальванической развязки по напряжению, что означает – нельзя прикасаться ни к одному элементы схемы во время её работы и во время сборки быть особо внимательным.
Визуально схему можно разделить на блок питания 12 В, генератор импульсов, выпрямитель и линейку светодиодов.
Работа стробоскопа
На микросхеме NE555 собран генератор коротких импульсов. Время между импульсами можно менять вращая ручку переменного резистора R3.К выходу этого генератора подключен ключ на полевом транзисторе, который коммутирует напряжение 220 В, в цепи питания светодиодных матриц, включенных параллельно друг другу.
Светодиодные матрицы питаются постоянным током, который выпрямляется диодным мостом. Это нужно для того, чтобы можно было коммутировать цепь полевым транзистором, который работает только с постоянным напряжением.

Сборка стробоскопа
Стробоскоп собран в кожухе от кабельканала. Светодиоды прикручены к широкой стороне, без радиаторов. Так как светодиод используется где-то на 2-5% от своей мощности (импульсная работа), то надобность в теплоотводах отпадает.
Боковые стенки вырезаны из того же кабельканала и приклеены клеем. Сверху выведен переменный резистор для регулировки частоты мерцания.

Блоки схемы в корпусе:




Предостережение
Светодиоды очень мощные и могут повредить ваши глаза, так что смотреть на них при работе не рекомендуется. Стробирующие вспышки особенно опасны, так как глаз расслабляется в темноте, а яркий импульс проникает напрямую в сетчатку глаза.Так же не забываем, что вся схема находиться под сетевым напряжением, опасным для жизни.
Результат работы
Работу стробоскопа, к сожалению, не передать ни через фото, ни через видео. Так как даже видеокамера очень плохо улавливает короткий импульс и её в итоге просто засвечивается.Но я от себя могу сказать, что стробоскоп получился отличный, вспышки короткие и очень яркие. Смотрится очень эффектно, в общем все как надо.

Интерес современного автомобилиста не ограничивается вниманием к авто как средству перемещения. Во многом важен тот эффект и впечатление, которые можно произвести на всех участников движения. После повсеместного запрета на имитаторы мигалок правоохранителей и служебных авто, как-то неожиданно мода на стробоскоп на решетке и двойной сигнал стала набирать силу.
Большинство приведенных схем не предназначены для полной имитации сигналов служебных авто, это, скорее, чисто спортивный интерес. А кому и за что платить штрафы, решает каждый сам, исходя из своих возможностей.
Существует несколько простых способов организовать стробоскоп на авто, все зависит от количества сил и средств, которые позволительно потратить для постройки автомобильного стробоскопа. Чаще всего стараются получить максимально реалистичное мерцание ламп стробоскопа.
Проверено на практике несколько простых схем светодиодных стробоскопов для авто:
- по самой простой схеме с использованием двух реле 494.3787;
- на основе таймера 555 и схемы к561ие8;
- на микроконтроллере PIC12F675;
- на элементной базе транзисторах 315 серии.
К сведению! Самый безопасный и популярный способ - использовать мигающий эффект путем установки светодиодов в фары авто. Это красиво и стильно.
Собираем автомобильный стробоскоп своими руками
Самым простым способом построить надежную схему на авто будет использование парочки реле от системы индикации поворотов газели, стартерного реле и парочки подстроечных резисторов. Такую схему стробоскопа легко собрать своими руками, при этом не потребуется даже специальных знаний или навыков.

Указанная схема предусматривает подключение к системе дневных огней авто. При желании можно переключать подключенные дневные ходовые огни или мигалки стробоскопа. Преимуществом подобного подхода является отсутствие в схеме чувствительных к перегрузке электронных компонентов. Релюшки, даже в случае перегрузки электроцепи, в большинстве случаев останутся целыми, хотя могут привести к перегоранию предохранителей.
Для построения схемы стробоскопа требуется следующее.
- Вначале разбираем корпус реле поворотов и аккуратно удаляем постоянный резистор белого цвета с многочисленными поперечными цветными полосками.
- В переменном сопротивлении в 20-25 кОм подпаиваем средний электрод к одному из боковых.
- Впаиваем переменное сопротивление вместо удаленного элемента таким образом, чтобы после обратной сборки поворотный шток переменного резистора можно было бы свободно вращать.
- Собираем схему, аналогичную процедуру проводим со вторым реле.
- Собираем изображенную на рисунке схему, и после подачи питающего напряжения поворотом управляющих штоков, подбираем и синхронизируем частоту мигания лампочек стробоскопа на авто.
Если использовать переменное сопротивление в 450 кОм, частота миганий будет значительно меньше, но для более точного подбора частоты мигания можно подобрать несколько разных сопротивлений и добиться необходимой частоты.

Построение схемы на основе микропроцессора
Наиболее «продвинутые» в основах микроэлектроники автолюбители считают, что самой эффективной будет схема стробоскопа на основе контроллера. На микроконтроллере PIC12F675 схема будет иметь возможность обеспечить импульсы тока до одного ампера с регулируемой длительностью.
Схема стробоскопа для авто проста в сборке своими руками. В качестве нагрузки чаще всего применяют пакет из светоэлементов, с возможностью изменять частоту мерцаний стробоскопа на светодиодах. Сам процессор управляет двумя мощными транзисторами КТ817 и может выдать семь различных комбинаций сигналов. Сама система достаточно распространена в промышленных схемах служебных мигалок, особенно для простых систем стробоскопов на решетке радиатора авто.
Самым неприятным в подключении подобных схем является высокая чувствительность любых микропроцессоров к превышению напряжения или возникновению режима короткого замыкания. Поэтому при сборке и пайке обязательным условием является использование хорошего заземления. Кроме того, в работе обязательно использование стабилизированного питания, обычно для этих целей используется схема на спаренном низковольтном стабилитроне.

При подключении схемы стробоскопа в цепь электропроводки авто необходимо предварительно полностью отключить питание от аккумуляторной батареи, запуск и испытание схемы категорически запрещается проводить при отсутствии нагрузки.
Полицейский стробоскоп своими руками на логическом счетчике
Для получения эффекта, сходного с мерцанием светодиодов в стробоскопе на служебных моторах правоохранителей, можно воспользоваться интересным вариантом на логическом счетчике 561 серии и 555 таймера. Схема получается несколько сложнее предыдущих разработок, но при наличии пары часиков свободного времени и умения паять, можно собрать небольшую самоделку на печатной плате.
В качестве нагрузки используются пакеты из светодиодов с общим потребляемым током не более 3А, при желании можно заменить маломощными галогенными лампами с общей потребляемой мощностью до 30 Вт.
Спецификой построения подобной схемы стробоскопа на светодиодах является интересная особенность формирования управляющего сигнала. Микросхема на 555 сборке выступает в роли источника управляющего сигнала, поступающего на вход счетчика. Не вдаваясь в особенности работы стробоскопа, можно только отметить, что схема зажигания и гашения светодиодов скопирована с стробоскопа полицейского авто.
Импульсы прямоугольной формы подаются на счетчик и суммируются. После определенного программируемого времени потенциал на управляющем контакте меняется с высокого на низкий.
Работает стробоскоп примерно так: каждый из пакетов светодиодов вспыхивает, дает некоторое запрограммированное количество вспышек и гаснет, далее сигнал передается следующему пакету светодиодов и так в циклическом режиме.
Важно! В качестве управляющих ключей в схеме стробоскопа использованы мощные КТ819 или биполярные КТ818, что позволяет управлять большими токами в нагрузке.
Для питания 555 микросхемы максимальное напряжение питания нельзя увеличивать более 18 Вольт, на больший диапазон работы стабилизатор не рассчитан, и сохраняет работоспособность схемы даже при падении напряжения до 5 В.

Как сделать стробоскоп своими руками на простых запчастях
Самым бюджетным способом построить стробоскоп на светодиодах своими руками будет не покупать кучу запчастей на радиорынке за пару тысяч, а попытаться использовать старые советские или китайские запчасти.
В качестве источника сигнала используем микруху 155 серии, можно АГ1. После подачи питания микросхема устанавливает на управляющем выводе положительный потенциал, и по мере зарядки конденсатора потенциал падает и открывает управляющий сигнал на КТ315. Емкость конденсатора определяет длину вспышки, при 0,1 мкФ это примерно составит 0,01 сек, что вполне достаточно для получения необходимого оптического эффекта.
На 6-й ноге 155 микросборки будет формироваться серия импульсов, сопряженная с импульсами системы зажигания. Они попадают на управляющие электроды двух транзисторов КТ 829. Далее транзистор открывается, и через нагрузку из светодиодов потечет значительный по величине ток.
Если схема стробоскопа потребляет более 60 Вт, для охлаждения транзисторов используйте штатные алюминиевые радиаторы.
Итог, или оформление светодиодов стробоскопа для авто
Для большинства любителей самодельных стробоскопов иногда важнее скрыть факт обладания самодельной светоиллюминацией, сходной с полицейской. Поэтому зачастую сам пакет лампочек или светодиодов выполняют съемным, чтобы легко установить на капот или крышу авто. Иногда для пущей маскировки сверху такого блока одевают легкосъемный пластиковый чехол, по внешнему виду сильно напоминающий фонарь такси.
Преимуществом подобного конструктивного решения является то, что приспособление стробоскопа легко снять и даже выбросить. Стробоскоп с одетым поверх пластиковым чехлом будет напоминать фонарь таксиста и не привлечет внимания полицейских на стоянке или при случайной остановке авто на дороге.

Вторым вариантом установки является монтаж пакета светодиодов стробоскопа в область радиаторной решетки авто или в полость лампы-фары. Это более дорогой и эффектный способ, так как потребует некоторой переделки оптики авто, и в случае конфликта с правоохранителями может стать основанием для помещения машины на штрафстоянку.










