Охранная сигнализация своими руками. Контроллер шлейфов и датчиков охранной (пожарной) сигнализации Схема подключения сигнализации
Охранные сигнализации могут быть разные. Рассмотрим несколько готовых решений:
Охранная сигнализация на базе gsm телефона
GSM-охрана на сегодняшний день является наиболее перспективным и, лишенным многих недостатков, средством контроля за удаленными объектами. Радиоканальная система безопасности GSM предназначена для обеспечения охраны, пожарной сигнализации на удаленных объектах. Взято из .
На рис. 1.1. представлена схема GSM сигнализации, работающая совместно с практически любым мобильным телефоном. Телефон используется в качестве GSM передатчика. В случае срабатывания тревоги передается СМС или производится звонок пользователю.
Рисунок 1.1 - Схема GSM сигнализации
Принцип
работы охранной сигнализации GSM
 В основе устройства лежит
микроконтроллер ATTiny2313 фирмы Atmel.
Питание
устройства производится от любого из
двух источников: аккумулятора GSM-телефона
или внешнего питания. При включенном
внешнем питании МК питается от него и
производится зарядка аккумуляторной
батареи телефона, а при его отсутствии
– от аккумуляторной батареи телефона.
К разъему J2 “ PROGRAMMER” подключается программатор для программирования МК. К выводам МК через разъем J3 подключается мобильный телефон. Обмен данных между МК и мобильным телефоном осуществляется посредством АТ-команд. Линии RxD и TxD телефона подключены к последовательному порту МК. К выводам PB0-PB7 микроконтроллера подключаются датчики. Для предотвращения влияния высокочастотных помех на шлейфы датчиков устанавливаются конденсаторы C8-C15. Датчики срабатывают на разрыв, при отсоединении от общего, тем самым предотвращена возможность перерезать шлейфы датчиков. Диоды VD3-VD10 защищают МК от попадания повышенного напряжения со шлейфов датчиков. В качестве одного из датчиков (на схеме F8) можно использовать датчик наличия внешнего питания охранной системы. Для того чтобы пользователь смог следить за работой устройства к выводу МК подключен сигнальный светодиод VD2. При правильном монтаже устройство не требует настройки и начинает работать сразу.
Устройство собрано на одностороннем фольгированном стеклотекстолите, размерами 30*35 мм, с применением SMD компонентов. Детали, не установленные на плате, устанавливаются навесным монтажом.
Gsm сигнализация для дачи
Данное устройство предназначено для своевременного оповещения о вторжении на дачу. Взято из . Внешний вид устройства представлен на рис. 1.2. При вторжении устройство будет звонить на мобильный телефон хозяина два раза, что не маловажно в условиях дачи. Устройство имеет 8 охранных зон, этого должно быть достаточно для охраны всей дачи. Устройство также снабжено аккумулятором на 12 В, он обеспечивает резервное питание, при отключение сети 220 В. В данном устройстве можно применить промышленные датчики, например датчик движения, или другие датчики.
Для того чтобы включить сигнализацию надо включить тумблер, который будет находиться в потайном месте. После включения тумблера у вас будет 30 секунд чтобы выйти из дачи и закрыть все двери и окна. Если вы не успели выйти, то сигнальный светодиод, начнёт моргать, говоря о том, что не все двери закрыты. После закрытия всех дверей устройство один раз позвонит на мобильный телефон, говоря о том, что устройство перешло в режим охраны. В режиме охраны светодиод постоянно горит.
Если будет открыта входная дверь, то устройство моментально начнёт два раза звонить на мобильный телефон хозяина. После открытия двери сирена включится только через 12 секунд, это сделано для того, чтобы владелец дачи успел выключить сигнализацию и не тревожил соседей звуком сирены.
Если были нарушены другие зоны, например, сработал датчик движения, то сирена включиться моментально, и устройство начнёт звонить на мобильный телефон два раза. Сирена выключится через 50 секунд после срабатывания. После того, как устройство закончит звонить на телефон, сигнальный светодиод начнёт моргать, сигнализируя о том, что охраняемые зоны были нарушены.
Данное
устройство имеет 8 шлейфов. На схеме
шлейфы обозначены в виде выключателей
S1...S8. На шлейф S1 необходимо подключить
входную дверь, на остальные шлейфы можно
подключать другие двери, или датчики.
В устройстве применён микроконтроллер
Atmega16,он достаточно дешёвый и легкодоступный,
и надёжный. Устройство питается от
сетевого адаптера на 12 В, ток, потребляемый
МК, мизерный. Так же в устройстве есть
аккумулятор на 12 В, он обеспечивает
резервное питание, при отключении сети
220В. В качестве мобильного телефона я
применил старый, поддержанный телефон
Simens А55. Но в устройстве можно применить
любой телефон, который имеет функцию
быстрого набора номера. Контакты реле
2 должны быть припаяны к кнопке быстрого
набора на телефоне, а контакты реле 3
должны быть припаяны к кнопке сброса
на телефоне. Выключатель S9 должен
располагаться в потайном месте. Он
предназначен для включения/выключения
сигнализации.

Выбор микроконтроллера, используемого в центральном блоке, обусловливается объемом памяти программ, памяти данных, числом портов ввода/вывода быстродействием.
Будем использовать микроконтроллер ATmega.
Оценим объем памяти программ.
Алгоритм функционирования центрального блока в режиме инициализации состоит из 32 элементарный действий. Каждое действие выполняется в среднем с помощью 5 команд. В самом общем случае команда микроконтроллера выбранной серии состоит из 16 разрядов. Объем памяти программ микроконтроллеров ATmega оценивается в 16-разрядный словах. Таким образом, программа, выполняемая центральным блоком в режиме инициализации, займет в памяти программ ячеек памяти.
Алгоритм функционирования центрального блока в режиме тестирования состоит из 35 элементарный действий. Каждое действие также как и в режиме инициализации, выполняется в среднем с помощью 5 команд. Следовательно, программа, выполняемая центральным блоком в режиме тестирования, займет в памяти программ ячеек памяти.
Алгоритм функционирования центрального блока в рабочем режиме состоит из 31 элементарного действия. Каждое действие также как и в режиме инициализации, выполняется в среднем с помощью 5 команд. Следовательно, программа, выполняемая центральным блоком в режиме тестирования, займет в памяти программ ячеек памяти.
Алгоритм функционирования центрального блока при выполнении подпрограммы обработки сигнала датчика состоит из 11 элементарных действий. Каждое действие также как и в режиме инициализации, выполняется в среднем с помощью 5 команд. Следовательно, программа, выполняемая центральным блоком в режиме тестирования, займет в памяти программ ячеек памяти.
Следовательно, вся программа займет
ячеек памяти.
В память программ записываются пять параметров помещения:
1. Коэффициент полезного действия, сгоревшего топлива;
2. Удельная скорость выгорания;
- 3. Теплота сгорания топлива;
- 4. Площадь пожара;
- 5. Нормальная температура в помещении.
Каждый из указанных параметров помещения займет одну ячейку памяти. Следовательно, параметры помещения займут в памяти программ
ячеек памяти.
При инициализации в память программ записываются адреса датчиков периферийного оборудования. Поскольку система пожарной сигнализации рассчитана на подключение 2016 датчиков, то для записи адресов датчиков необходимо
ячеек памяти.
Таким образом, необходимые исходные данные займут
ячейку памяти.
Всего для текста программы и исходных данных потребуется
ячеек памяти.
Память данных микроконтроллера должна одновременно хранить результаты измерений температуры помещения двумя датчиками, 2 пороговых значения температуры для данного помещения, 2 адреса датчика, адрес центрального прибора или мультиплексора, 2 результата сравнения значений температур с пороговыми значениями, состояние 13 счетчиков циклов, максимальное допустимое число циклов. Таким образом, минимальное число ячеек памяти данных должно быть равно
Оценим необходимое число портов ввода/вывода, требуемое для подключения периферийных устройств к микроконтроллеру.
Для подключения стандартного программатора необходимо задействовать
последовательных порта.
Для организации последовательного интерфейса RS232 необходимо использовать 2 последовательных порта. Учитывая, что с помощью одной шины указанного интерфейса осуществляется обмен с центральными приборами, а с помощью второй шины производится обмен с информационной системой высшего уровня, то необходимо использование

последовательных порта.
Центральный блок должен принимать сигналы, поступающие от типовых ручных пожарных извещателей. Типовые ручные пожарные извещатели представляют собой адресные устройства, поэтому для приема сигналов от них достаточно использовать
последовательный порт ввода. Все ручные пожарные извещатели необходимо подключить к одному шлейфу.
В центрально приборе предусматривается временное хранение информации о показаниях датчиков. Следовательно, необходимо организовать программное управление работой микросхем внешней памяти. Современные микросхемы внешней последовательной памяти имеют 6 выводов, из которых на один подается сигнал выбора микросхемы. Для упрощения процедуры управления подобной памятью на каждый элемент памяти удобно подавать сигнал выбора микросхемы отдельно. Таким образом, для управления внешней памятью необходимо

последовательных портов ввода/вывода, где K -- число микросхем внешней последовательной памяти.
Следовательно, для организации работы устройств, подключаемых к микроконтроллеру центрального блока, необходимо
последовательных портов ввода/вывода.
Выберем микроконтроллер ATmega128 . Данный микроконтроллер имеет 128 кБайт внутрисистемно программируемой флэш-памяти программ, 4096 байт внутреннего статического ОЗУ данных и 4 кБайт ЭСППЗУ для энергонезависимого хранения данных. Тактовая частота микроконтроллера равна 16 МГц и определяется внутренним кварцевым генератором. Потребляемый ток равен 24 мА, при напряжении питания 5 В и тактовой частоте 16 МГц.
Принципиальная электрическая схема ячейки периферийного обородувония представлена на рисунке 1.1. Микроконтроллер включен по рекомендуемой производителем схеме. Частота кварцевого резонатора ZQ1 равна 16 МГц, емкости конденсаторов С 2, С 3 в соответствии с рекомендациями производителя приняты равными 22 пФ.
При подключении к центральному блоку выносных пультов управления и системы высшего уровня с помощью интерфейса RS232 необходимо обеспечить согласование уровней сигналов микроконтроллера и интерфейса. Для согласования уровней сигналов будем использовать микросхему DD 1-DD 9 приемопередатчика MAX232 в стандартной схеме включения. Производитель рекомендует емкости конденсаторов С 4…C 18 принять равными 1 мкФ.
История развития охранной сигнализации насчитывает намного больше лет, чем принято полагать. Примером могут служить древние схемы оригинальных изобретений, таких как японские «поющие полы», «дионисиево ухо» из античной Греции или египетские потайные ловушки, предназначенные для обеспечения сохранности сокровищ фараонов. Первые прототипы современных охранных сигнализаций начали разрабатываться вместе с появлением фотоэлементов и электрического звонка.
Современные технологии предоставляют возможность выбрать охранную сигнализацию среди множества различных вариантов. В таких системах используются самые разные виды и комбинации оборудования. Однако в этом разнообразии наблюдается общая логика, в связи с чем можно описать общую простой охранной сигнализации, позволяющую составить определенное представление о ее конструкции и принципах работы.
Схема оборудования любой системы охранной сигнализации включает следующие компоненты.
Извещатели охранной сигнализации . В зависимости от проекта могут применяться различные типы детекторов. Наиболее распространенными вариантами являются инфракрасные (пассивные или активные), фотоэлектрические, магнитоконтактные, а также извещатели, реагирующие на звук, разбитие стекла или изменение температуры.
Контроллер. Это ключевой компонент охранной сигнализации, собирающий и анализирующий сигналы со всех извещателей системы, а также инициирующий ее срабатывание при проникновении посторонних на охраняемую территорию. Одновременно контроллер выводит информацию об инциденте на дисплей или другое устройство отображение данных.
Исполнительное устройство. С помощью данного элемента система реагирует на нарушение охранного контура. Современные сигнализации оснащаются самыми различными исполнительными устройствами, в том числе звуковыми (сиренами, звонками, громкоговорителями), коммуникационными (оповещающими о тревоге по радиоканалу или сотовой связи), визуальными (световыми панелями, проблесковыми маячками) или активными, например, блокирующими выходы и лифты.
Источники питания и коммуникационные линии. Данные элементы служат для энергообеспечения (в том числе автономного) и связи между элементами охранной системы.
Типичная схема охранной сигнализации выглядит следующим образом.
В качестве извещателей используются активные инфракрасные детекторы движения и пассивные магнитные герконы, вызывающие срабатывание системы при открытии дверей. Исполнительными устройствами служат звуковые и визуальные (световые) индикаторы (проблесковый фонарь, сирена). Контрольная панель содержит компоненты управления охранной сигнализацией, светодиодные индикаторы, сигнализирующие в фоновом режиме о целостности контура, а также специальное реле, запускающее при замыкании контактов на нем механизмы исполнительных устройств. Обеспечение системы электроэнергией осуществляется с помощью 12-вольтового источника бесперебойного питания. Как правило, охранные сигнализации имеют автономное электроснабжение, так как зависимость от центральной сети повышает их уязвимость для нарушителей.
Имея общее представление о принципе построения и работы системы охранной сигнализации, эту схему можно модифицировать и дорабатывать с помощью различных методов, например:
- увеличивая число независимых по отношению друг к другу контуров охранных систем;
- комбинируя детекторы различного типа и оптимизируя их локализацию. При этом основная задача заключается в устранении «слепых зон» и обеспечении запасных сценариев срабатывания охранного контура;
- предусматривая дополнительные степени безопасности, такие как запасные источники питания сигнализации, или способы оперативного восстановления функциональности охранной системы при нарушении коммуникационных каналов;
- интегрируя охранную сигнализацию с другими системами безопасности, такими как видеонаблюдение, патрульные службы, противопожарные средства и т. д.
- дополняя функции активными охранными средствами, воздействующими на нарушителей. Парализующий газ, выпускаемый в помещение через вентиляционные ходы, люки в полу, ведущие непосредственно в бассейн с пираньями и другие приемы из приключенческих фильмов - экстремальные примеры таких механизмов. Однако не столь экзотические и опасные, но схожие по принципу действия охранные средства достаточно часто применяются и в действительности.
В абсолютном большинстве случаев меры, усложняющие систему безопасности, имеют своей целью повышение ее надежности и способности к противостоянию любым известным методам незаметного проникновения или прямого вторжения на охраняемую территорию. Нарушители, в свою очередь, стараются разработать эффективные, быстрые и незаметные способы обхода всех степеней защиты.
В любом случае, это очередной вариант противостояния средств нападения и защиты, в котором каждая из сторон должна безостановочно развиваться, чтобы не отдать преимущество в руки противнику. По этой причине в сфере создания охранных сигнализаций в будущем постоянно будут разрабатываться новые технологии и инновационное оборудование. Вместе с тем принципиальная схема систем безопасности будет оставаться неизменной.
Компания «ЮНИТЕСТ» специализируется на изготовлении охранного и противопожарного оборудования, а также проектировании систем безопасности.
Схема пожарной сигнализации, разработанная с учетом архитектурных особенностей здания, позволит максимально рационально и эффективно расположить оборудование для своевременного определения и локализации очага возгорания. Схемой пожарной сигнализации должны быть предусмотрены система пожаротушения, управление вентиляцией здания, а также, возможно, речевое оповещение и управление работой лифтов.
Схема охранной сигнализации служит для разработки системы по предупреждению незаконного проникновения в здание посторонних лиц. В схеме сигнализации учитываются пути прокладки кабеля, установка датчиков, централи и размещение системы управления. Важно, чтобы размещение системы минимизировало ущерб, наносимый внутренней отделке здания. Этот фактор также должен быть учтен на схеме.
Схема охранно-пожарной сигнализации призвана учитывать расположение интегрированной системы безопасности. На ней отражаются сигнальные устройства, приборы для пожаротушения, блоки управления, а также размещение пропускного бюро и системы видеонаблюдения. Схема разрабатывается с учетом индивидуальных особенностей охраняемого объекта - рассчитывается необходимое количество датчиков и приспособлений для порошкового, газового или водяного пожаротушения.
Компания «ЮНИТЕСТ» - незаменимый помощник при разработке систем охранной и пожарной сигнализации. Вся продукция сертифицирована и призвана служить вашей безопасности.
Сегодня для обеспечения пожарной (охранной) безопасности в ассортименте имеется широкий спектр приборов, но цены на них для многих людей слишком высоки. Однако любой радиолюбитель, обладающий средним опытом, сможет сделать данный прибор сам и обеспечить безопасность своей квартиры, дачи, гаража, бани…
Предлагаемые в данной работе схемные решения испытаны в серийно выпускаемых приборах в процессе длительной эксплуатации.
Ядром пожарной (охранной) сигнализации является приёмно-контрольный прибор (ПКП),который отслеживает состояние шлейфов сигнализации (норма, короткое замыкание, обрыв)и датчиков (пожарных или охранных); включает световую и звуковую сигнализацию;осуществляет передачу сигналов на внешние устройства (пульт центрального наблюдения,модем GSM, адресный радиооповещатель, устройство пожаротушения и др.)
На Рис.1 представлена блок-схема ПКП на два шлейфа сигнализации, каждый из которых может иметь до десяти пожарных (охранных) датчиков. Аналог этого ПКП применялся для пожарной защиты электровозов ЭС5К и ЭП2К. Данный прибор был испытан со следующими датчиками:
 - комбинированные (дым+тепло) типа ИПК-ТУ (Rдоб=0), «Профит» (Rдоб=1,3 КОм);
 - дымовые типа ИП212-45 (Rдоб=1,1-1,2 КОм);
 -тепловые типа ИП105 с разомкнутыми контактами (Rдоб=1,3 КОм), ИПК-ТУ-Т (Rдоб=0),
 -шумовые, речь о которых ниже.
В принципе работу ПКП можно проверить и с объёмными датчиками, но у автора не хватает на это времени.Прибор регистрирует «Пожар» («Тревога») при срабатывании двух датчиков в одном или разных шлейфах сигнализации.Параллельно последнему датчику включается диод, который необходим для контроля шлейфа на обрыв VDок.
Принципиальная схема блока сопряжения представлена на Рис.2.
Схема работает следующим образом. Когда сигнал «прямой»=0, сигнал «обратный»=1, то транзистор VT4 закрыт, а транзистор VT2 открыт, и ток течёт через VT3, R7, датчики шлейфа сигнализации и VT2.При срабатывании датчиков ток через VT3 возрастает, а т.к. транзисторы VT3 и VT5 образуют токовое зеркало, то ток, протекающий через VT5 и R10, R11, R12, R13, DA2, DA3 возрастает в равной степени. Напряжение снимается с резисторов R10-R13 и сравнивается с напряжением ШЛ+ с помощью компараторов: DA4.1-«Внимание», DA1.2-«Пожар»,DA5.1-«КЗ».
Если сигнал «прямой»=1, а сигнал «обратный»=0, то VT4 открыт, а VT2 закрыт. Ток, величина которого определяется генератором тока на DA1.1, VT1, R1, R5, R6, C1, C2, течёт через оконечный диод, R8, VT4, и через VT3, R7, R8, VT4. Незначительная его часть течёт через R3, R4.Напряжение на ШЛ+ выше, чем на делителе R3,R4, и напряжение на выходе компаратора DA4.2 равно нулю. Повышение напряжения на ШЛ+ не сказывается на состоянии остальных компараторов. При обрыве шлейфа напряжение на делителе R3,R4 становится больше,чем на ШЛ+, и на выходе компаратора DA4.2 присутствует высокий уровень. На транзисторах VT6-VT13 собраны преобразователи уровня 24В в 5В для стыковки с контроллером.
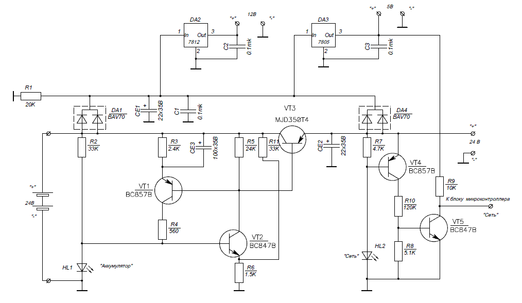
Схема блока питания представлена на Рис.3.
Он состоит из зарядного устройства на VT1, VT2, VT3, стабилизаторов напряжения 12В и 5В на микросхемах DA2, DA3, сигнализатора пропадания сетевого напряжения на транзисторах VT4, VT5.
Блок питания содержит два аккумулятора 12В 4,5 А ч. Внешнее питание подается от покупного блока питания 24В 1А.
При разрядке аккумуляторов напряжение на делителе R11, R6 падает и VT2 открывается,открываются одновременно и VT1 с VT3 лавинообразно, и светодиод HL1 вспыхивает,конденсатор СЕ3 заряжается и напряжение на нём увеличивается, что приводит к увеличению напряжения на делителе R11, R6 и закрытию VT1 и VT3. Зарядка аккумулятора, периодически (как и включение светодиода) происходит через транзистор VT3.
Блок контроллера совместно с блоками коммутации, индикации и звуковой сигнализации представлен на Рис.4.
Блок выполнен на реле К1-К3, которые управляются ключами на транзисторах VT1-VT3. Транзистор VT1 открыт и контакты реле К1 замкнуты, если ПКП работает в нормальном (дежурном) режиме.При появлении неисправности VT1 закрывается и контакты К1 размыкаются. Это необходимо для того, чтобы подать сигнал на внешнее устройство в случае полного отключения питания.
Блок звуковой сигнализации состоит из двух генераторов на микросхемах таймеров 555 -DD3,DD4 и выходного каскада на микросхеме DA1.1 (LM358), транзисторах VT4, VT5. Генератор на DD4 генерирует прямоугольные импульсы, и при его включении звучит тональный сигнал («Неисправность»,«Внимание»). Генератор на DD3 генерирует пилообразное напряжение, которое модулирует сигнал DD4. В результате звучит тревожный сигнал типа сирены («Пожар»). На выход блока индикации необходимо подключить либо динамик мощностью до 0,5 Вт, либо звуковой излучатель на 12В.
Блок контроллера выполнен на микросхеме DD1 (ATtiny 2313),цепь сброса которого -на DD2.1, DD2.2 (CD 4011), R1, C1, VD4. На DD2.3, DD2.4 выполнен буфер сигналов «прямой», «обратный.
Программа контроллера создана в среде AVR Studio 4 и прилагается к данной статье . Она включает проверку в цикле состояния входов порта В и в случае появления какого-либо события («Внимание», «Пожар», «КЗ», «Обрыв») его проверку - опрос данного входа в течении десяти циклов с интервалом 0,1с для избежания ложного срабатывания. Кроме того программа отслеживает появление двух событий «Внимание» в разных шлейфах сигнализации. С выхода PD6 осуществляется управление блоком сопряжения - переключение для проверки ШС на обрыв. Индикация состояния шлейфов осуществляется светодиодами HL1-HL6.
Как уже указывалось выше в ШС1 и ШС2 наряду с пожарными датчиками возможно подключение охранных датчиков: объёмных или шумовых. На Рис.5 представлена схема шумового датчика.
Он содержит микрофон (типа МКУ, МКЕ, «Шорох»), сигнал с которого поступает через регулирующий чувствительность датчика резистор R1 и разделительный конденсатор С1 на усилитель (VT1,R2,R3). Далее, проходя через разделительный конденсатор С2, сигнал детектируется на VD1, VD2 и «выравнивается» конденсатором С3, открывая транзистор VT2, при этом ток в шлейфе сигнализации увеличивается, и ПКП регистрирует событие – «Внимание». В дежурном режиме светодиод HL1 пульсирует с частотой 1Гц, которую вырабатывает генератор, построенный на микросхеме DD1 (CD 4011), R6, C4. При возникновении шума светодиод горит постоянно.
Аналог представленного датчика применялся в автомобильной сигнализации и хорошо себя зарекомендовал.
Следует отметить, что практически вся примененная элементная база в целях миниатюризации состоит из компонентов типа SMD.
В заключении хотелось бы осветить вопрос наиболее экономичного построения системы защиты нескольких объектов. Например, если на приусадебном участке имеются дом, баня, гараж и т.п.
В этом случае возможно применение адресной системы радиооповещения типа «Норма», которая состоит из адресных передатчиков – радиооповещателей (РОП) Рис.6 и приёмника (ППК) Рис.7
Дальность действия системы – 4…6км. Максимальное количество РОП – 254 шт. Радиоповещатель может быть состыкован с любым ПКП, имеющим релейный выход. ППК «Норма» имеет часы реального времени, выдаёт три координаты события: № зоны, № хранилища, № отсека (их можно переименовать или использовать не все) и запоминает три события «Пожар», место время и дату, когда они произошли. ППК имеет релейные выходы «Пожар», «Внимание», «Неисправность» для коммутации с внешними устройствами.
Данная система была разработана для автоматической системы пожаротушения артиллерийских складов и успешно прошла испытания.
РЕФЕРАТ
Цель работы: разработка микропроцессорной системы на базе микроконтороллера, пожарной сигнализации на 11 пожарных датчиков. При срабатывании одного из датчиков пожарной сигнализации по радиоканалу поступает кодированный сигнал, чем обеспечивает включение сигнала и указывает номер сработавшего датчика.
Введение
1. Описание объекта и функциональная спецификация
2. Описание ресурсов МК
2.1 Расположение выводов
2.2 Исполнение микроконтроллера
2.3 Особенности микроконтроллеров серии PIC16F Х
2.4 Периферийные особенности, специальные особенности,технология
2.5 Эксплуатационные характеристики
3. Разработка алгоритмов устройства
4. Ассемблирование
5. Описание функциональных узлов МПС и алгоритма их взаимодействия
6. Описание выбора элементной базы и работы принципиальной схемы
Заключение
Список литературы
Приложение А
Приложение Б
Приложение В
Приложение Г
Приложение Д
ВВЕДЕНИЕ
В последнее время в нашей стране, да и, пожалуй, во всём мире стала наиболее актуальна проблема безопасности объекта. Системы электронных пожарных сигнализаций являются одним из главных препятствий на пути пожара.
Современные интегрированные системы безопасности.
В связи с широким использованием современных электронных компонентов и цифровых методов обработки информации происходит существенная "интеллектуализация" технических средств. Эти средства перестают быть просто вспомогательными и приобретают новые свойства. Современные технические средства охраны могут быть использованы в виде полностью интегрированной системы или системы, состоящей из функционально независимых компонентов.
Тенденции развития электронной техники и электротехники на базе микроминиатюризации требуют применения широкой номенклатуры маломощных и малогабаритных устройств и изделий (преобразователей трансформаторов, усилителей, фильтров, стабилизаторов, выпрямителей и так далее), выполненных на новой конструктивной основе ЭРЭ. Достижения науки и техники на современном этапе развития в области электронной техники позволяют значительно уменьшить массогабаритные характеристики рассматриваемых электронных устройств. В настоящее время конструирование РЭА, РЭУ и ЭРЭ характеризуется резким увеличением применения БИС, что также даёт возможность уменьшить объёмы устройств и одновременно улучшить их качественные характеристики, показатели надёжности и долговечности.
Пожарные системы большой ёмкости обычно применяются для обеспечения безопасности крупных предприятий, банков, гостиниц и характеризуется тем, что обслуживают от нескольких сотен до нескольких тысяч датчиков (извещателей). При этом контролировать нужно не только датчики но и различного вида устройства управляющие работой системы.
Микроконтроллеры серии РІС идеально подходят для организации и развития малого и среднего бизнеса в области производства электронной аппаратуры. При минимальных затратах рабочего времени и денежных средств можно легко наладить производство мини-АТС, телефонных блокираторов, "интеллектуальных" датчиков сигнализации, систем контроля доступа, автомобильной электроники и т п. Причем в таких изделиях от 30 до 90 процентов функциональной нагрузки несет на себе программное обеспечение, которое может быть легко модифицировано и приспособлено к нуждам потребителя.
Немаловажное значение имеет возможность защиты кода программы от несанкционированного копирования или изменения. Наличие этой опции эффективно защищает права разработчика и производителя, и особенно важно в Украине, где эти права систематически нарушаются. Для радиолюбителей микроконтроллеры РІС также интересны доступностью цены и простотой в освоении и применении, а также тем, что открывают для них новые, ранее невиданные области творчества. Радиолюбитель освобождается от непроизводительного труда, направленного на подбор и поиск подходящих компонентов, разработку сложной схемотехники реализованной на микросхемах жесткой логики. Значительно упрощается сама конструкция устройства и повышается надежность.
В данном курсовом проекте реализована микропроцессорная система на базе микроконтроллера для управления пожарной сигнализацией. Проект основывается на микроконтроллере PIC16F84А.
1. Описание объекта и функциональная спецификация
Предлагаемое устройство - модулятор и демодулятор на двух микроконтроллерах может работать совместно с передатчиком и приемником с частотной или амплитудной модуляцией. Устройство контролирует ежесекундную додачу импульсов с датчиков пожарной сигнализации. Производится контроль состояния 11 датчиков. При пропадании контрольных импульсов из-за значительного удаления от объекта или выключения передатчика включается звуковой сигнал. После включения тревожного сигнала можно определить, по какому из параметров или датчиков включилась сигнализация.
Функциональная спецификация
Так как устройство содержит две законченные конструкции, разберем каждую конструкции отдельно:
Модулятор
а. 11 пожарных датчиков на размыкание
а. к модулятору передатчика
b. включение несущей
3. Функции
а. сбор информации от пожарных датчиков (извещателей)
b. включение несущей передатчика
с. передача сигналов на модулятор передатчика
d. обработка временных характеристик работы устройства и передача в частотном виде
Демодулятор
а. с компаратора приемника
b. кнопка запуска (включение питания)
а. звуковой излучатель
b. семисегментный индикатор
3. Функции
а. прием управляющих сигналов с компаратора приемника
b. обработка полученной информации
c. подача звукового сигнала «Тревога» на звуковой излучатель
d. вывод информации на семисегментный индикатор, указывающий на объект срабатывания сигнализации и работоспособности устройства
2. Описание ресурсов МК
2.1 Расположение выводов
Расположение выводов микроконтроллера РIС16F84Aизображено на рис. 1.
Рис. 1 -Расположение выводов микроконтроллера РIС16F84A
2.2 Исполнение микроконтроллера
Микроконтроллер выпускается в двух видах корпусов.
Расположение выводов и конструктивные размеры различных корпусов приведены на Рис. 2 и Рис.3.

Рис. 2 - Конструктивные размеры микроконтроллера РIС16F84A(исполнение 1)

Рис. 3 - Конструктивные размеры микроконтроллера РIС16F84A(исполнение 2)
2.3 Особенности микроконтроллеров серии PIC16F
Особенности CPU Высокой Производительности RISC:
Только 35 единых команд операции над словами для узнавания
Весь единый цикл инструкций за исключением программы ветви, которые являются два-циклом
Действие скорости: DC - 20 отмечающего время входа Mгц DC - 200 цикла инструкции ns
1024 слова памяти программы
68 байтов Оперативной ПАМЯТИ Данных
64 байта Данных EEPROM
14-разрядные широкие команды
8-разрядные широкие байты данных
15 Специальных Аппаратных записей Функции
Восьми-горизонтальный глубокий аппаратный стек
Направьте, косвенные и относительные способы адресации
Четыре источника прерывания:
Внешняя иголка RB0/INT
Избыток таймера TMR0
PORTB<7:4> включенное изменение прерывания
Запись данных EEPROM завершить
2.4 Периферийные особенности, специальные особенности,технология
Периферийные Особенности
13 входов I/O с индивидуальным контролем направления
Высокая текущая сточный выход/источник для прямого выхода
25 max сточного выхода mA. за направление
25 max источника mA. за направление
TMR0: 8-разрядный таймер/счетчик с 8-куском программируемый prescaler
Специальные Особенности Microcontroller :
10,000 стереть/написать Увеличенную ВСПЫШКУ циклов
Типичная память программы
10,000,000 типично стереть/написать циклы EEPROM
Типичная память данных
Сдерживание Данных EEPROM > 40 лет
Включенная длина окружности Серийный Programming™ (ICSP™) – через два входа
Энергетический Включенный Reset (POR), Энергетический Верхний Таймер (PWRT)
Таймер Старта Осциллятора (OST)
Таймер (WDT) watchdog с собственным включенным Осколком RC
Осциллятор для надежного действия
Защита кода
Мощность, сохранение метода СНА
Выбираемые варианты осциллятора
CMOS Увеличенный FLASH/EEPROM
Технология:
Низкая мощность, технология большой скорости
Полностью неподвижный проект
Повсюду ряд операционного напряжения:
Коммерчески: 2.0V 5.5V
Индустриально: 2.0V 5.5V
Низкое энергетическое потребление:
- < 2 mA типично @ 5V, 4 мгц
15 ???типично @ 2V, 32 kHz
- < 0.5 типичных текущих резервирования?????2V
2.5 Эксплуатационные характеристики
Температура окружающей среды под bias-55°C +125°C
Температура хранения -65°C +150°C
Напряжение на любой входе относительно VSS (кроме того VDD, MCLR, и RA4) -0.3V (VDD + 0.3V)
Напряжение на VDD относительно VSS -0.3 +7.5V
Напряжение на MCLR относительно VSS(1) . -0.3 +14V
Напряжение на RA4 относительно VSS -0.3 к +8.5V
Полное энергетическое потребление(2) .800 mW
Максимальный ток вне входа. 150 mA
Максимальный ток на входе VDD100 mA
Входной текущий зажим, IIK (VI < 0 или VI > VDD)?????????????????????????????????????????????????????????????????????????????????????????????????????????????????????? ??20 mA










